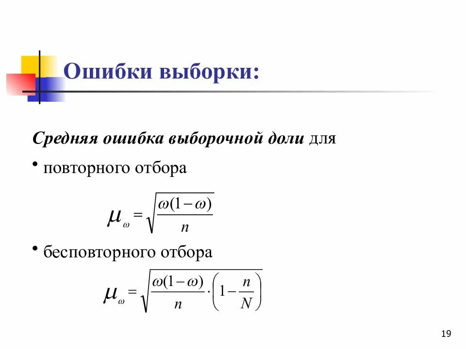
Ошибка выборочной средней