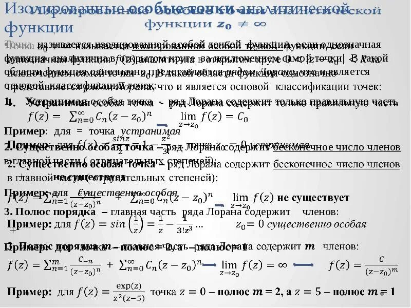
Особая точка определение