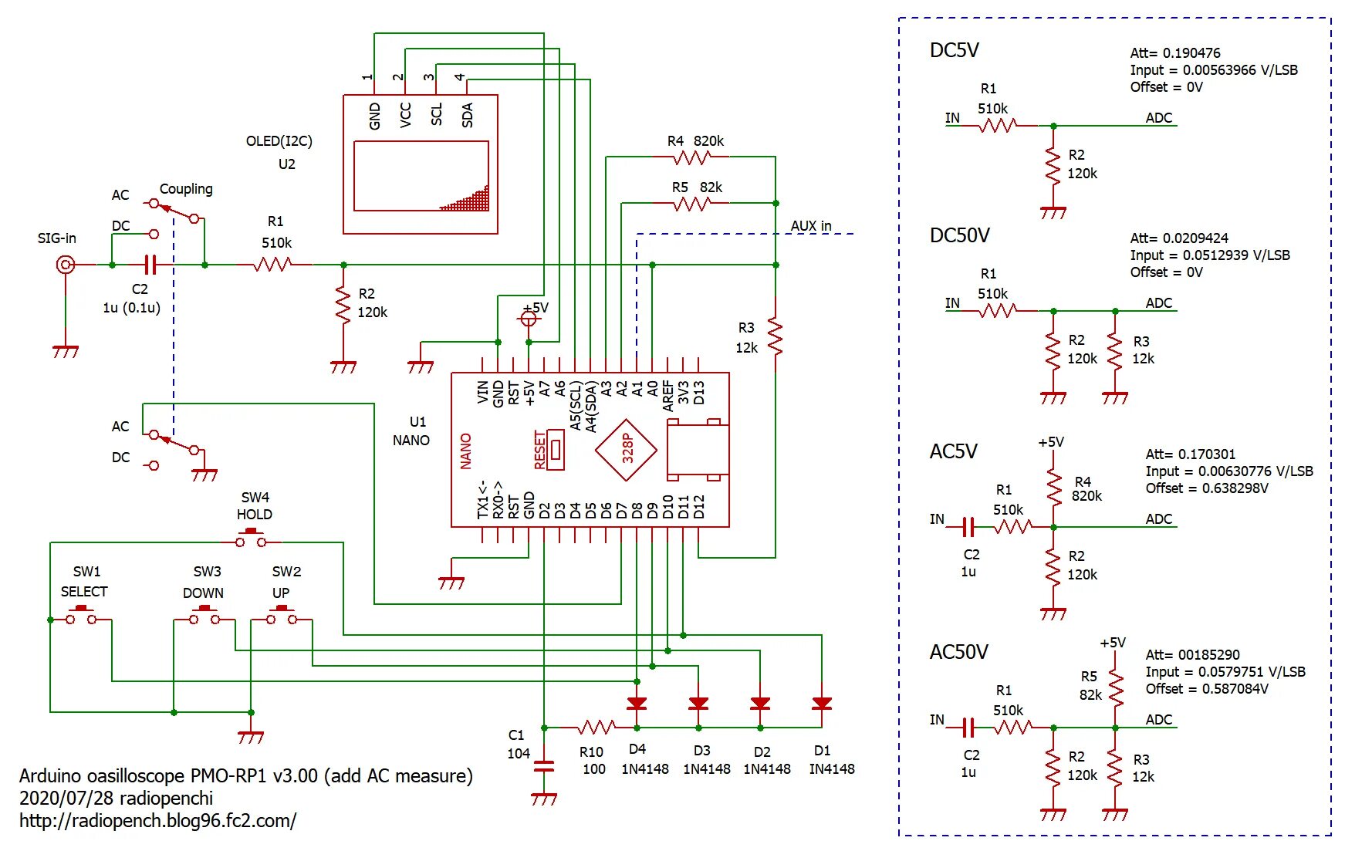
Осциллограф на ардуино