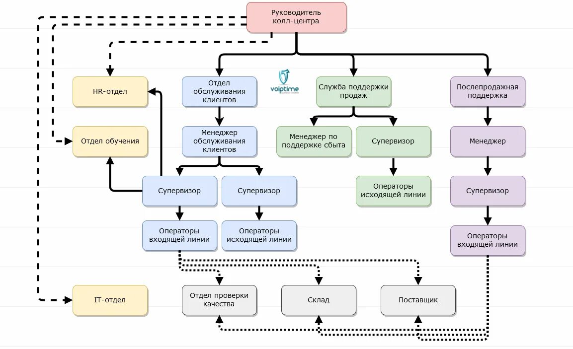
Отдел c