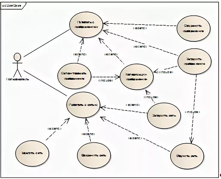
Отношения на диаграмме вариантов использования