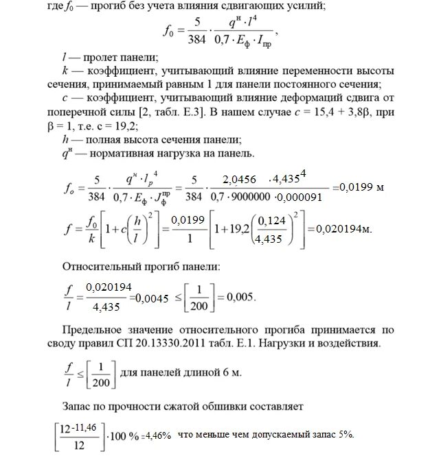
Относительный прогиб