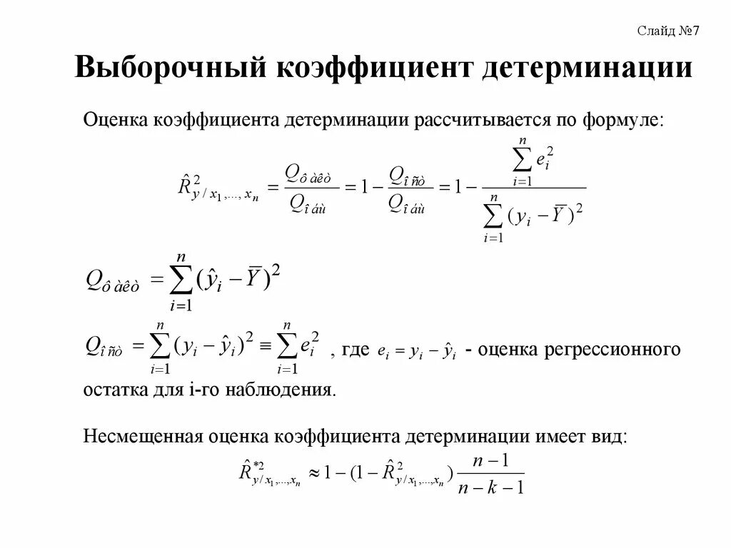
Оцените коэффициент детерминации