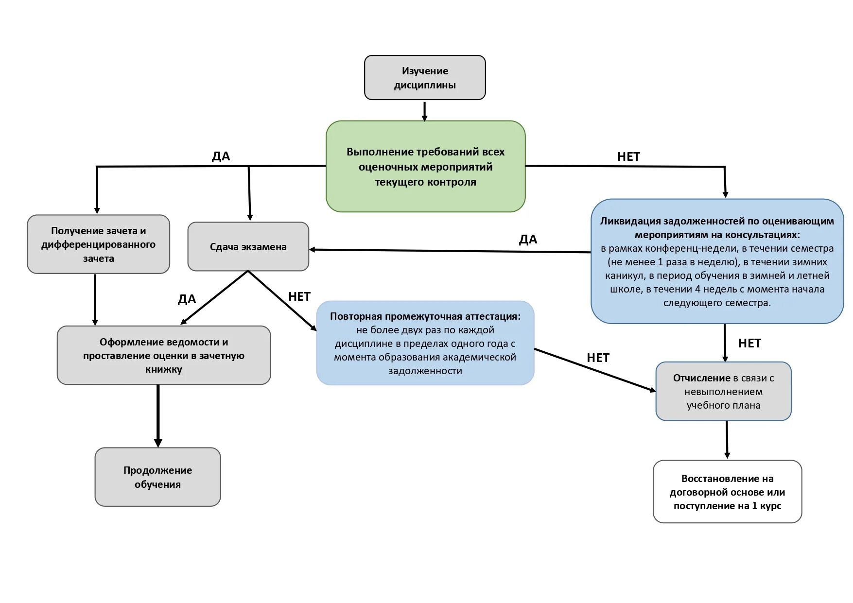
Оценка результатов текущего контроля