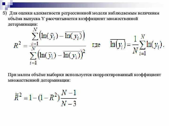
Оценки регрессионных моделей