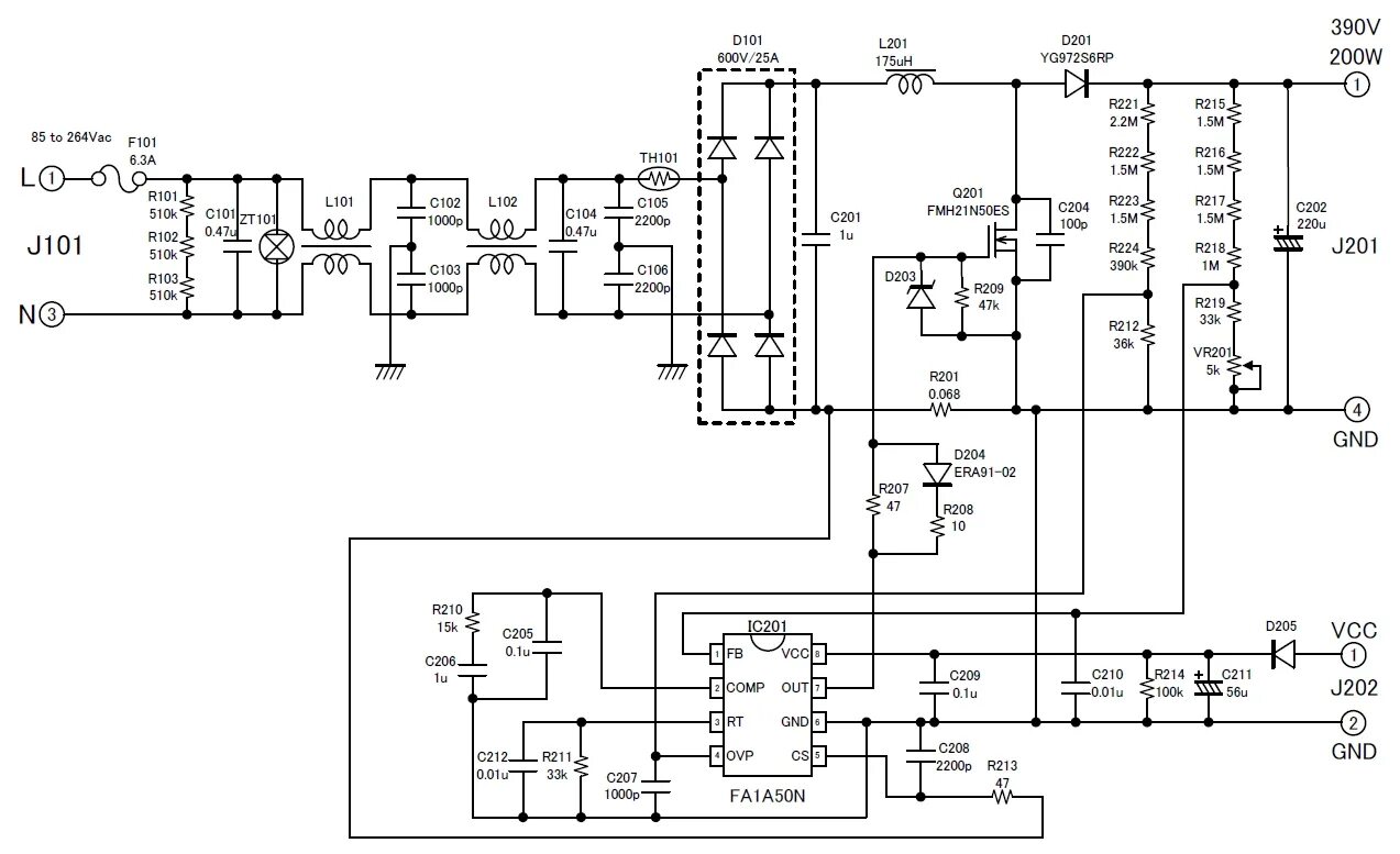
P pfc