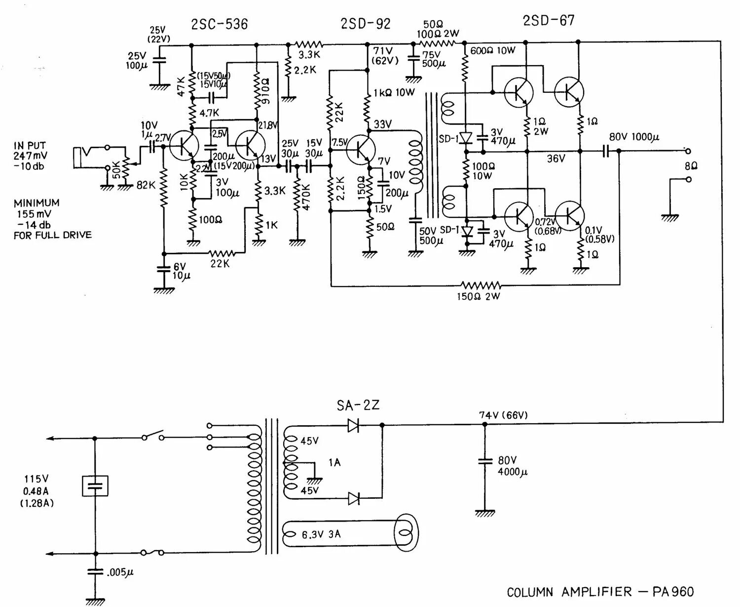
Pa amplifier