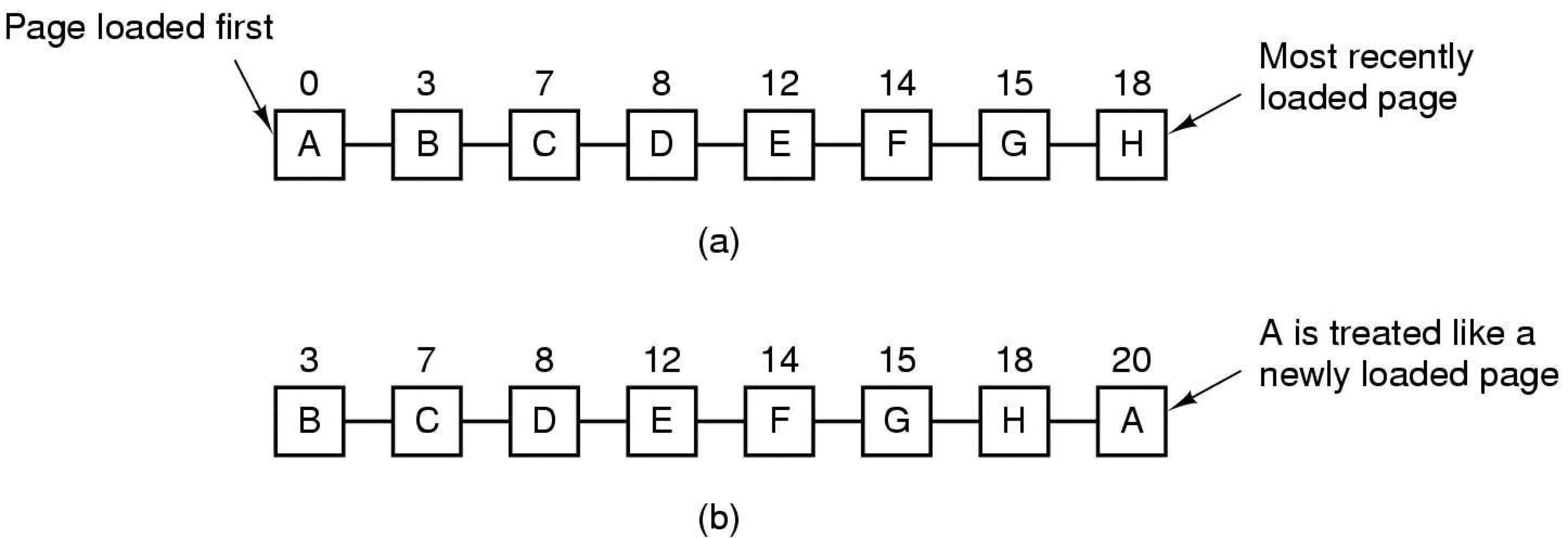
Page 1 sort