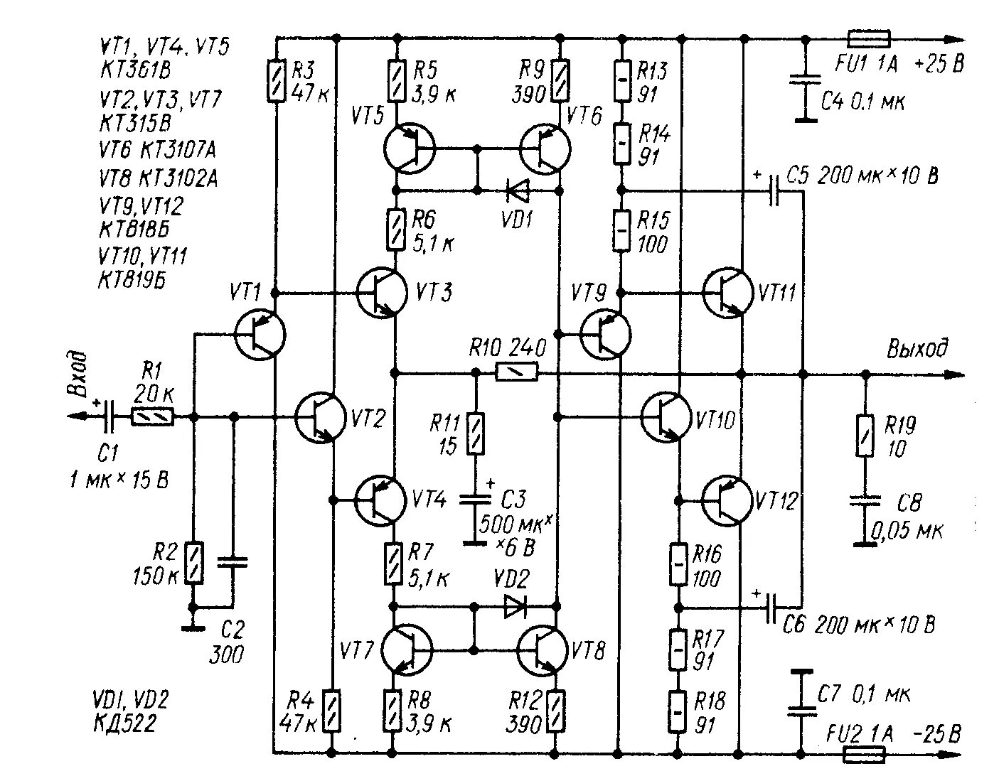
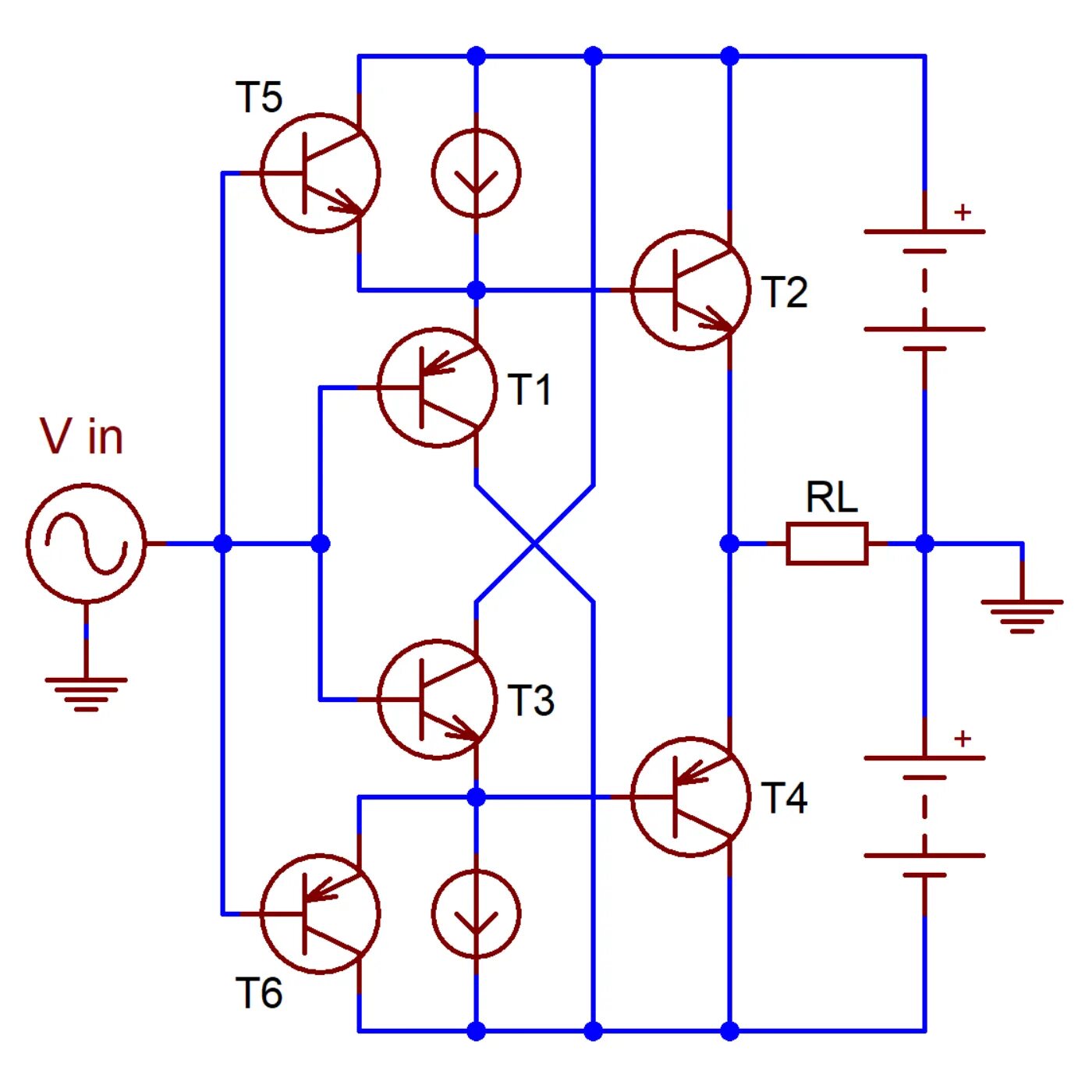
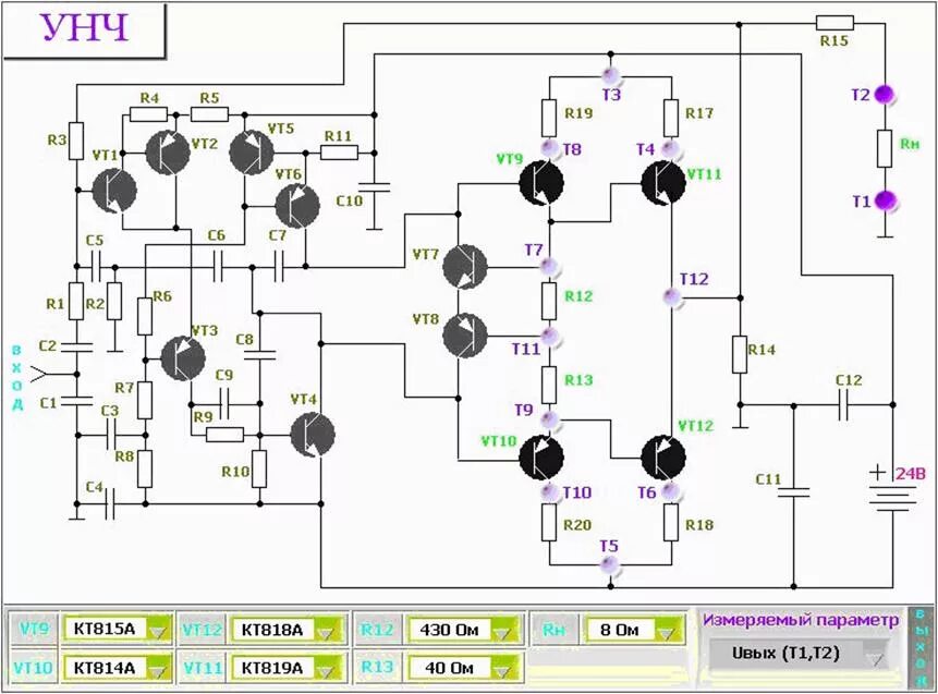
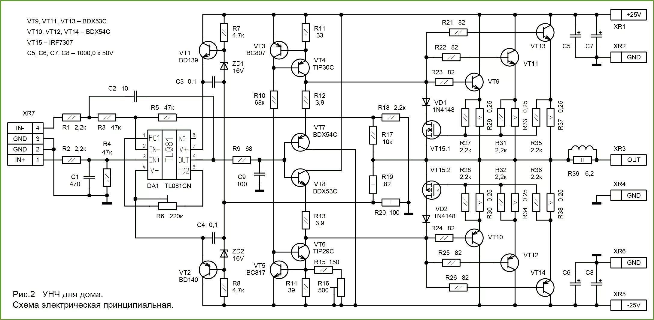
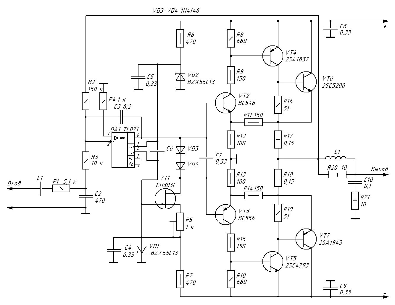
Параллельные усилители