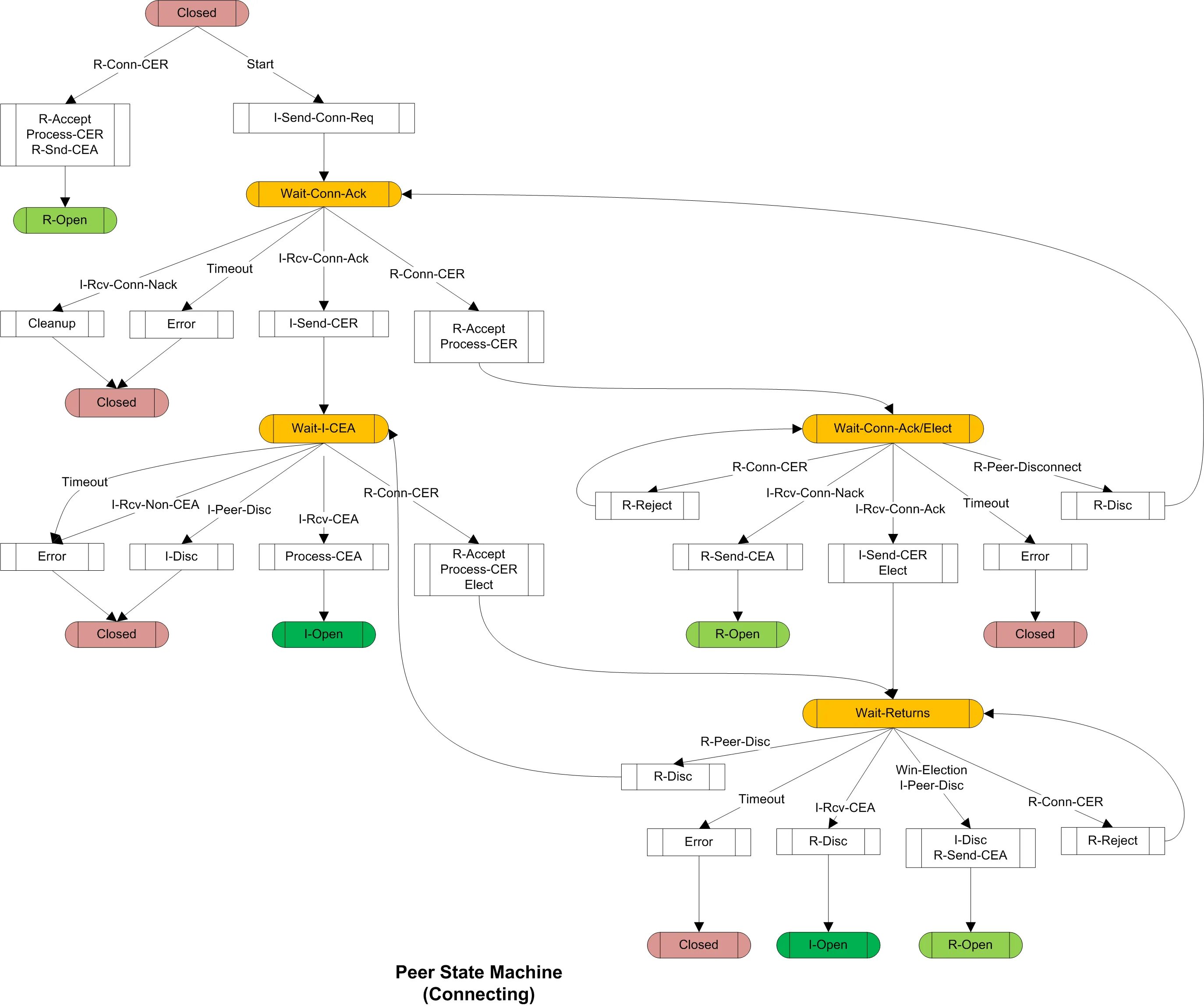
Peer disconnected