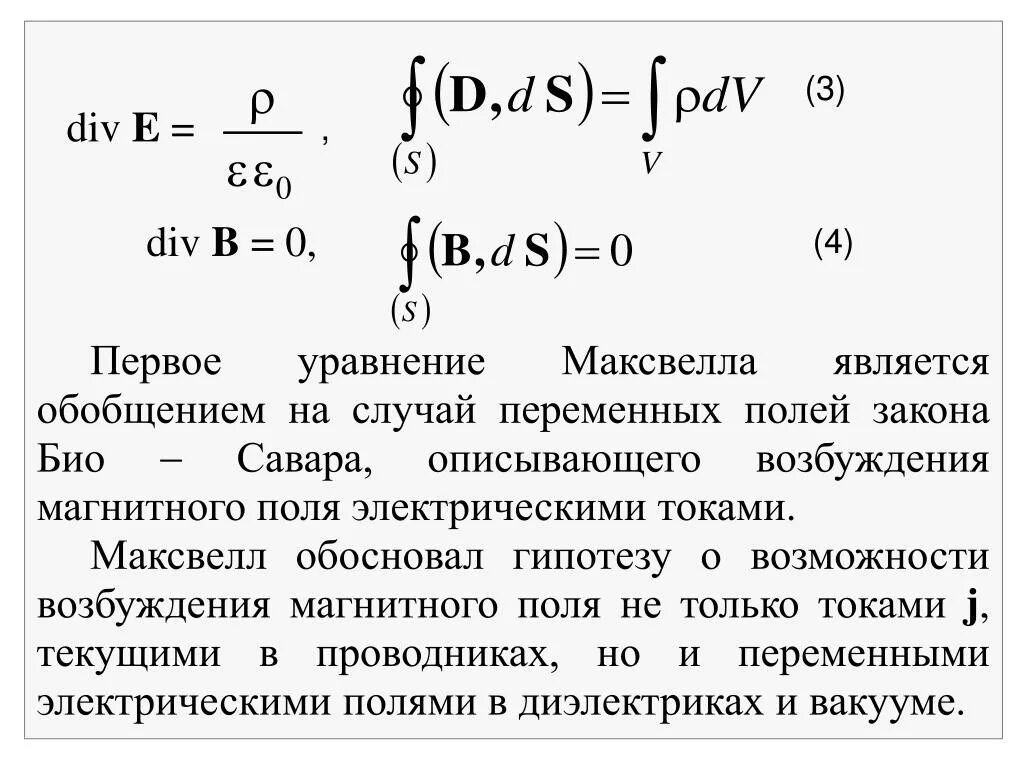
Переменные поля формы