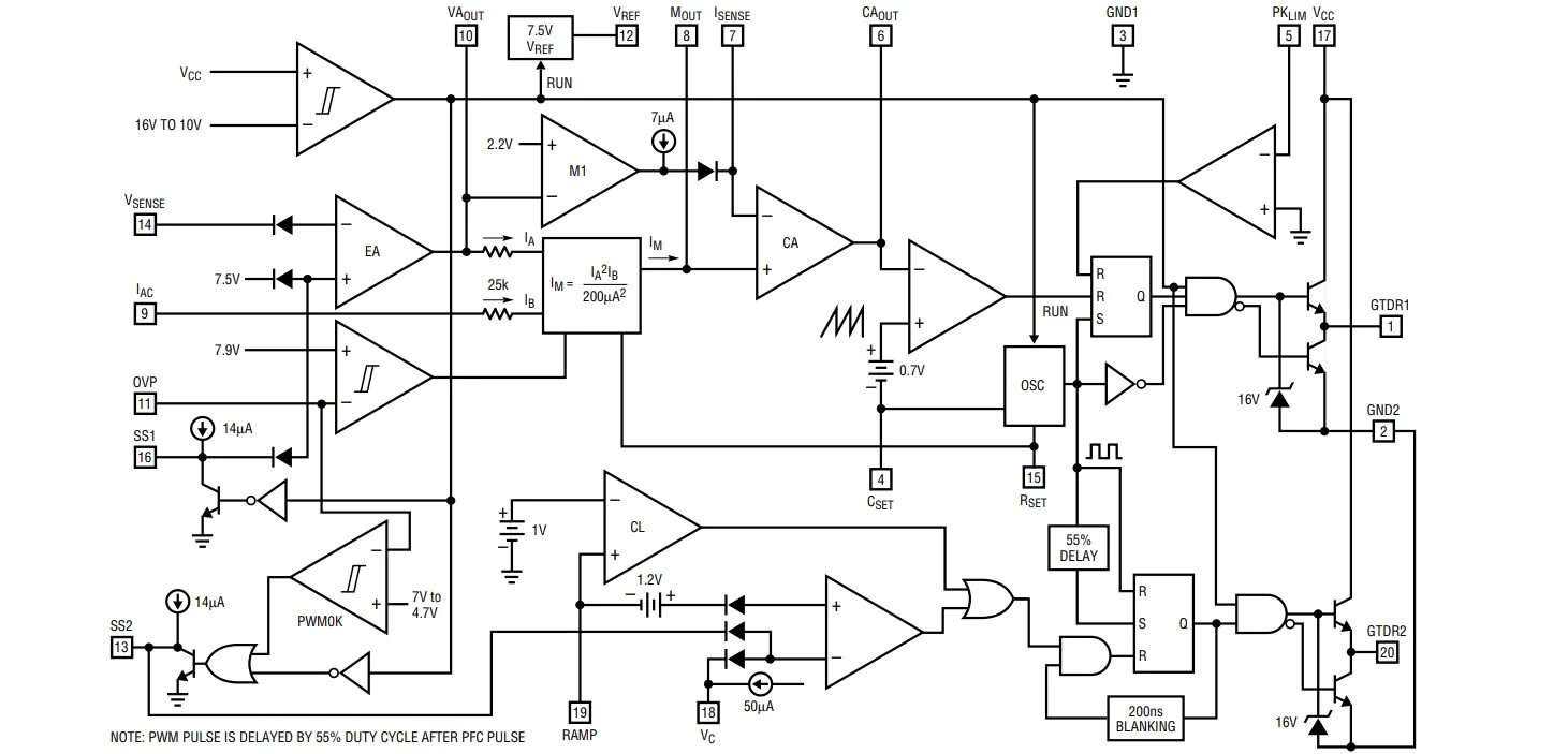
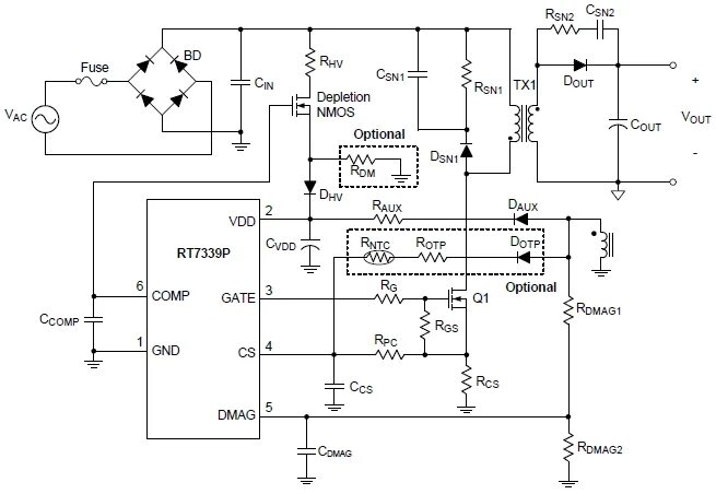
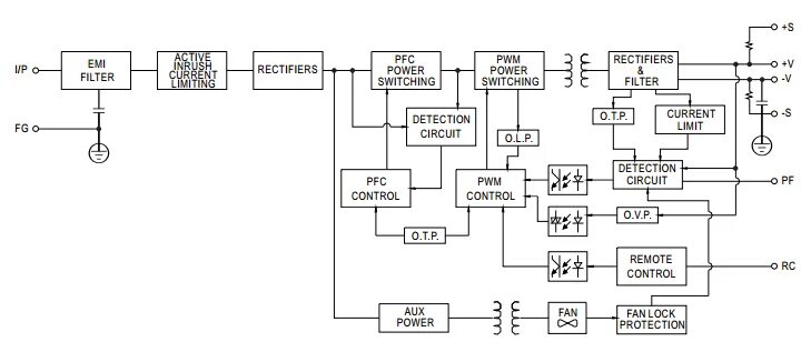
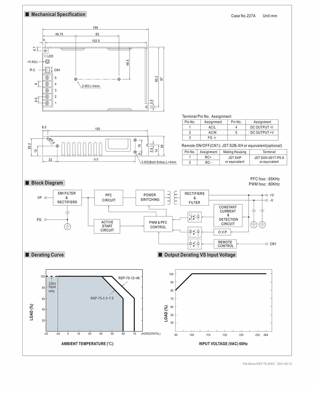
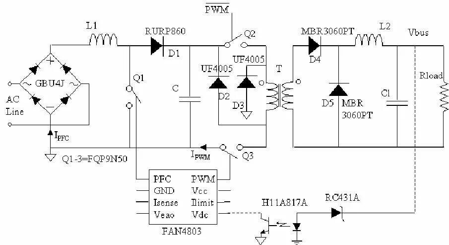
Pfc pwm