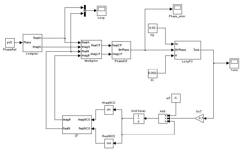
Phase loop