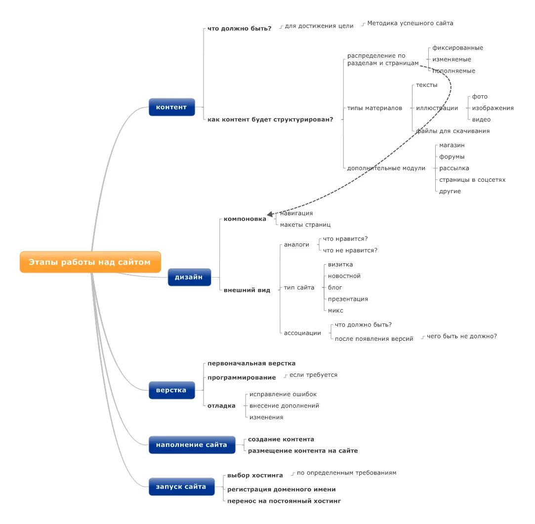
План сайта пример