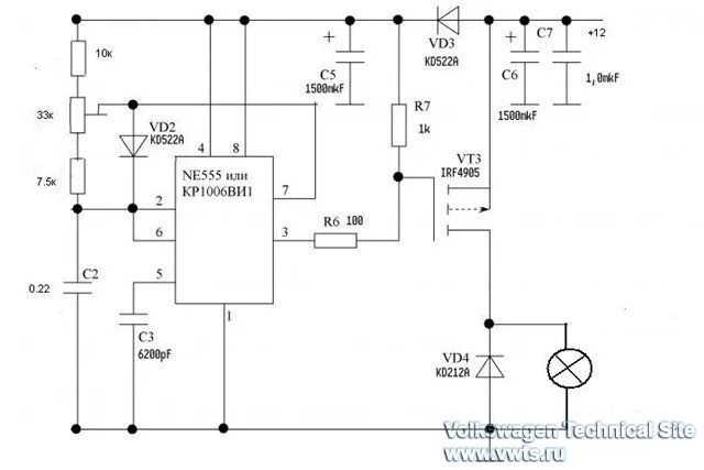
Плавно шим