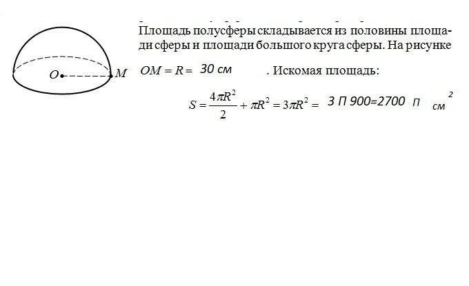
Площадь половины круга