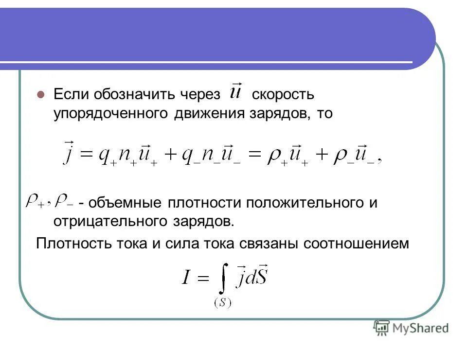
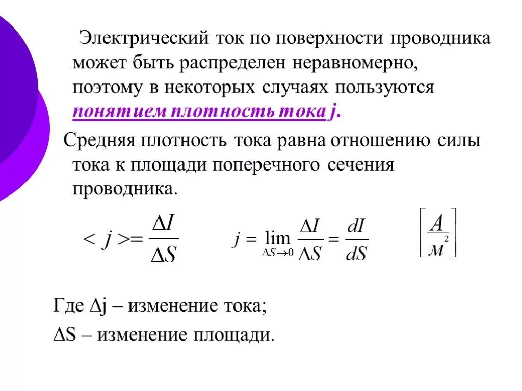
Плотность тока через скорость