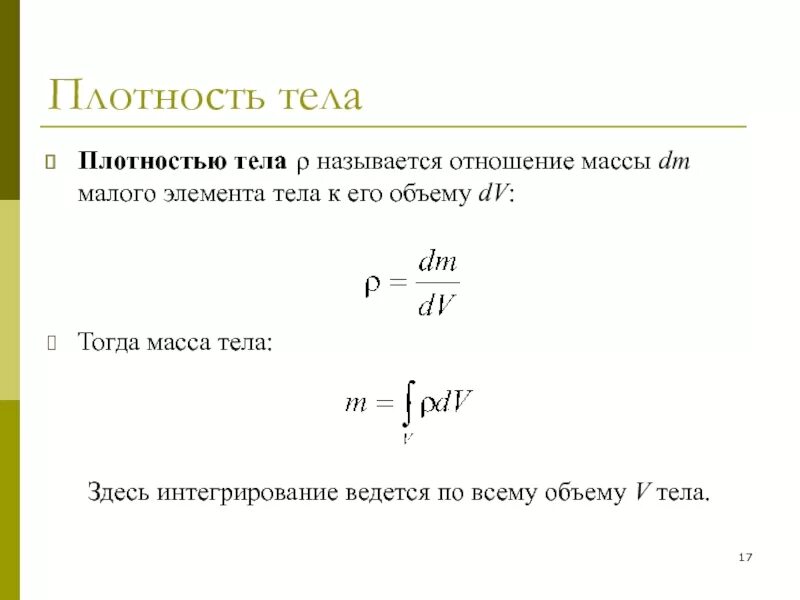
Плотностью называют отношение