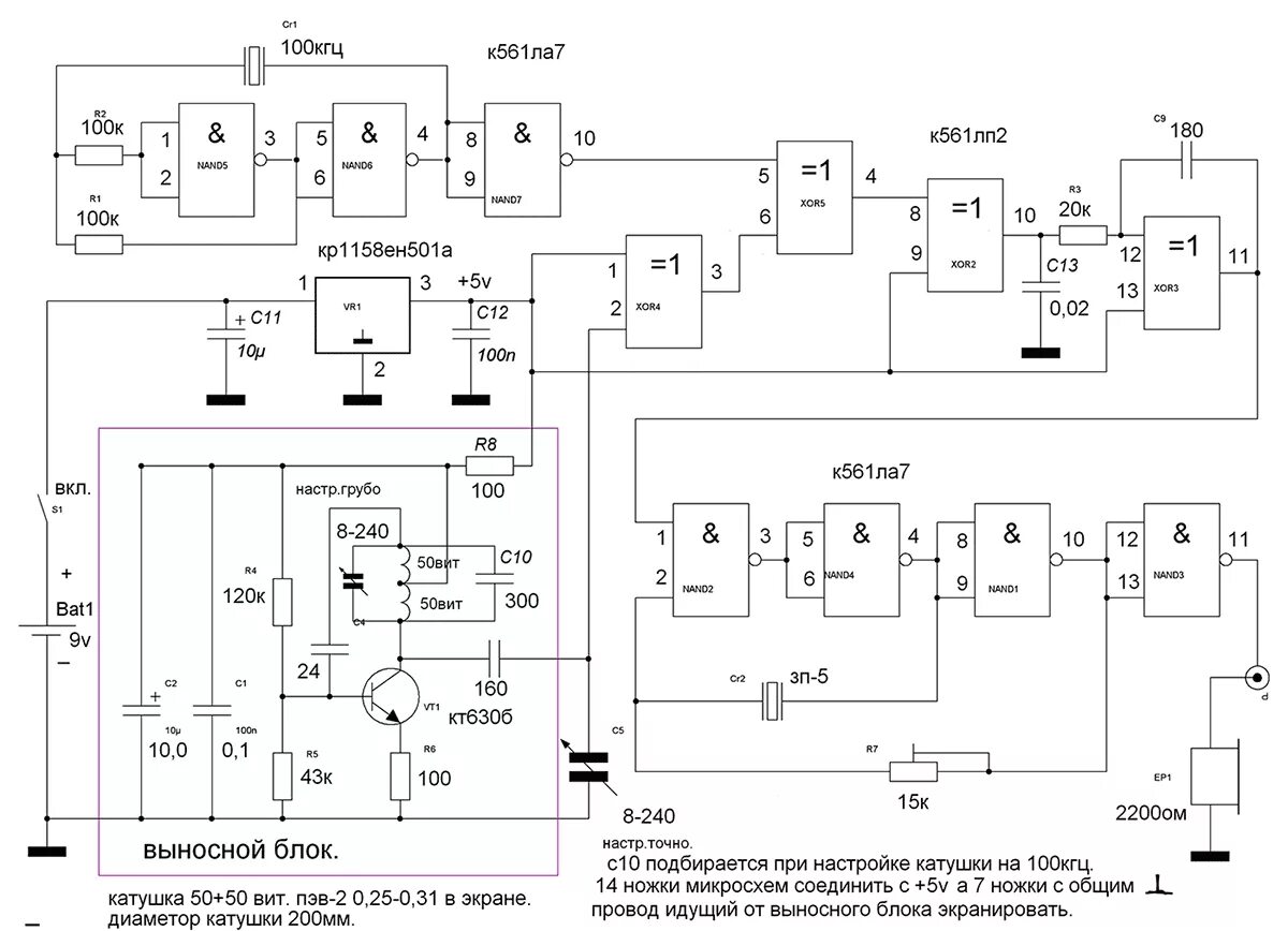
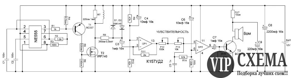
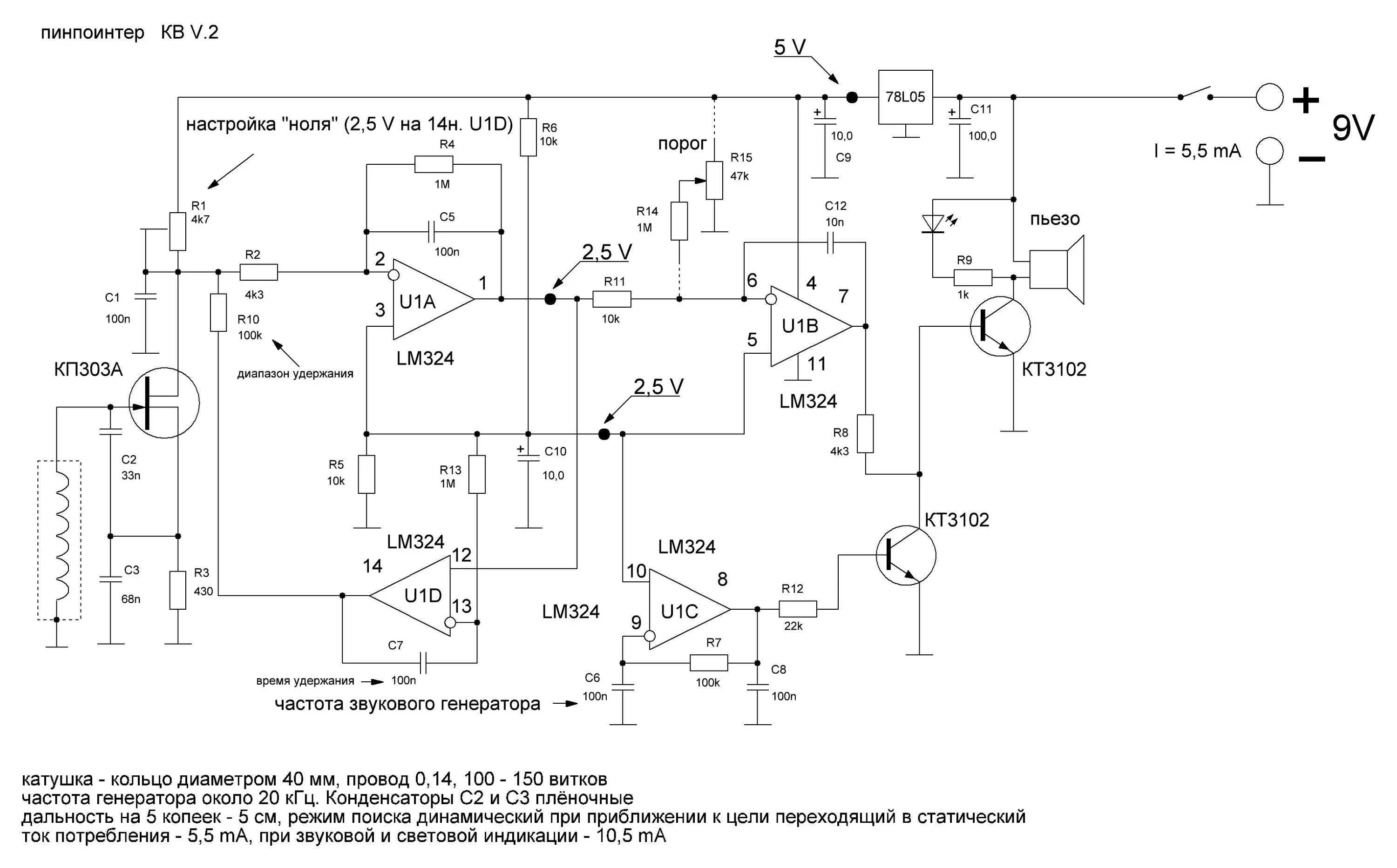
Почему пищит металлоискатель