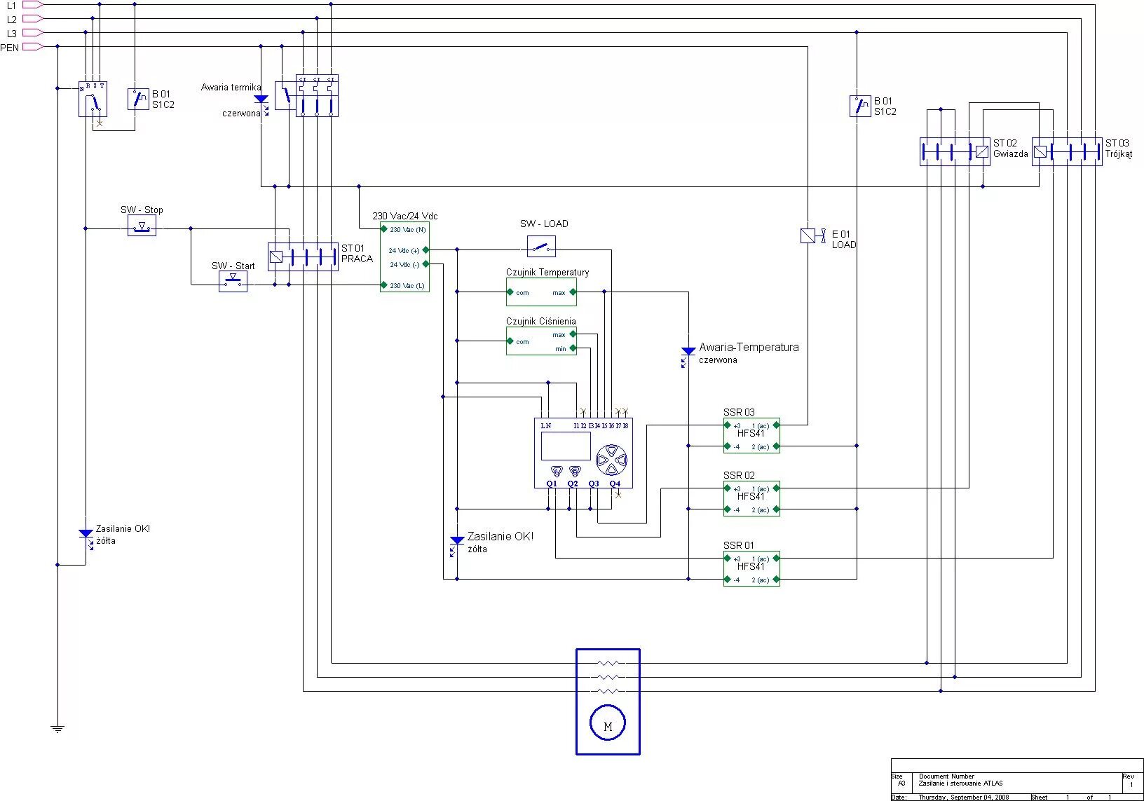
Подключение атлас