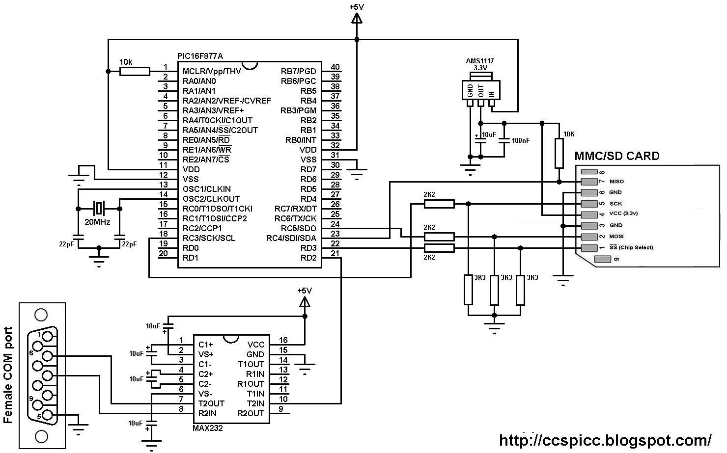
Подключение карт