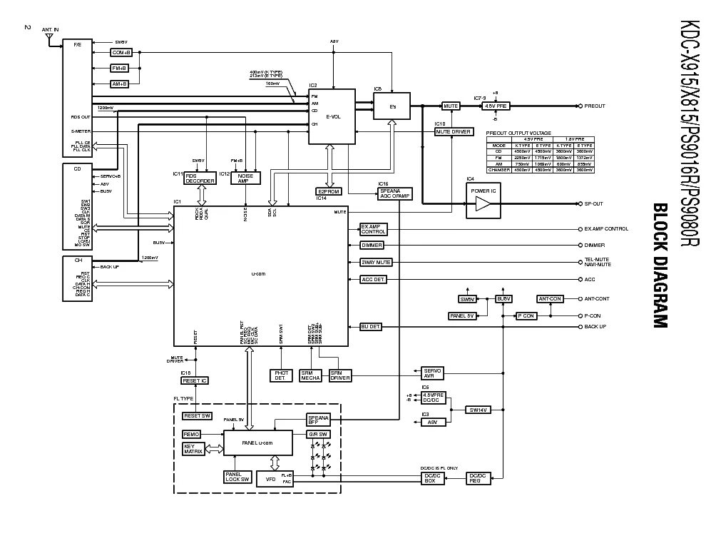
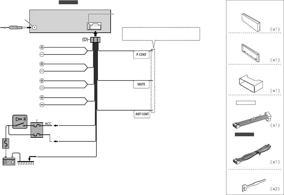
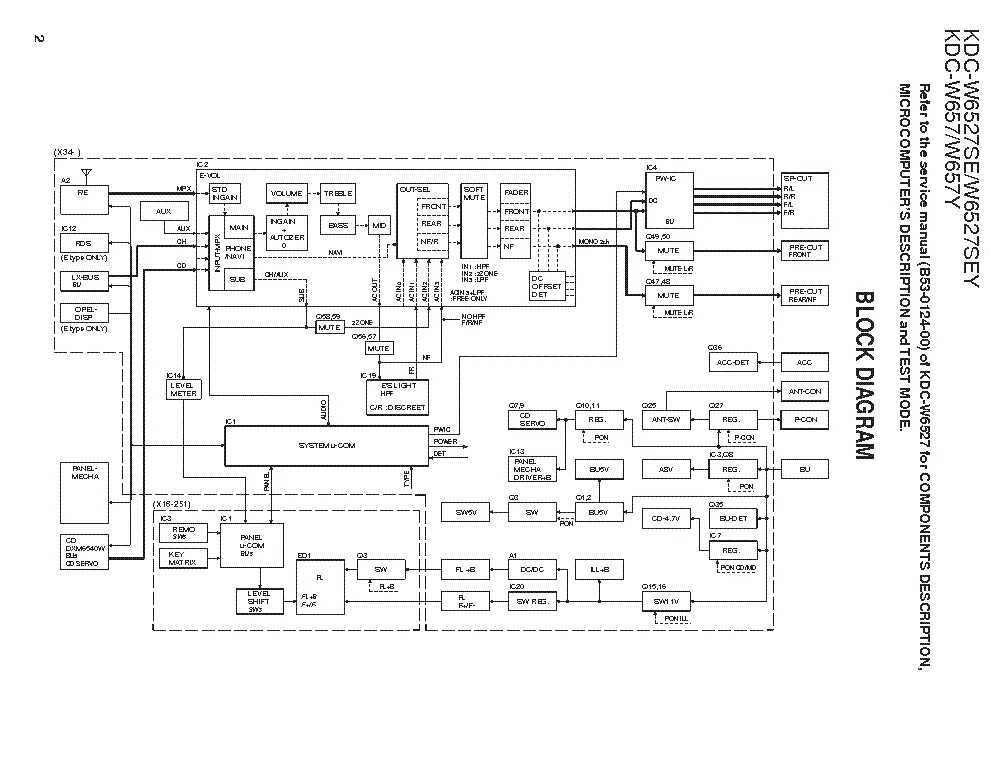
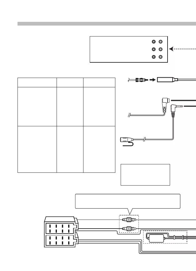
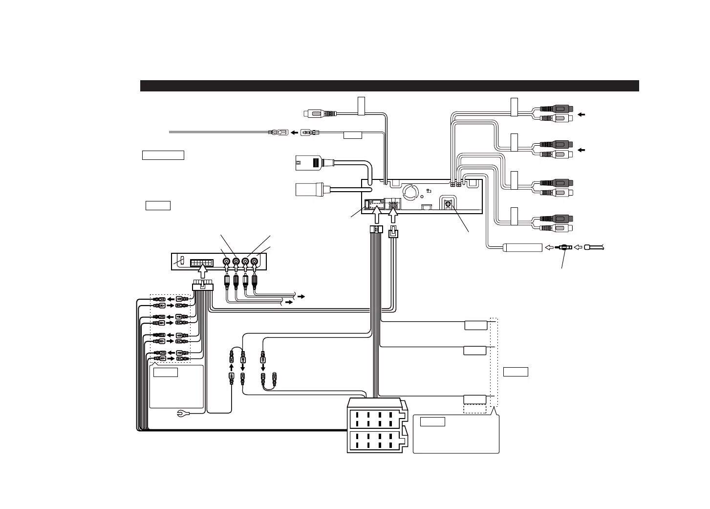
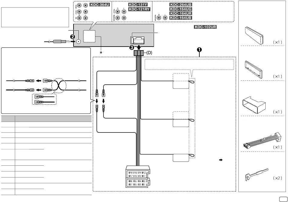
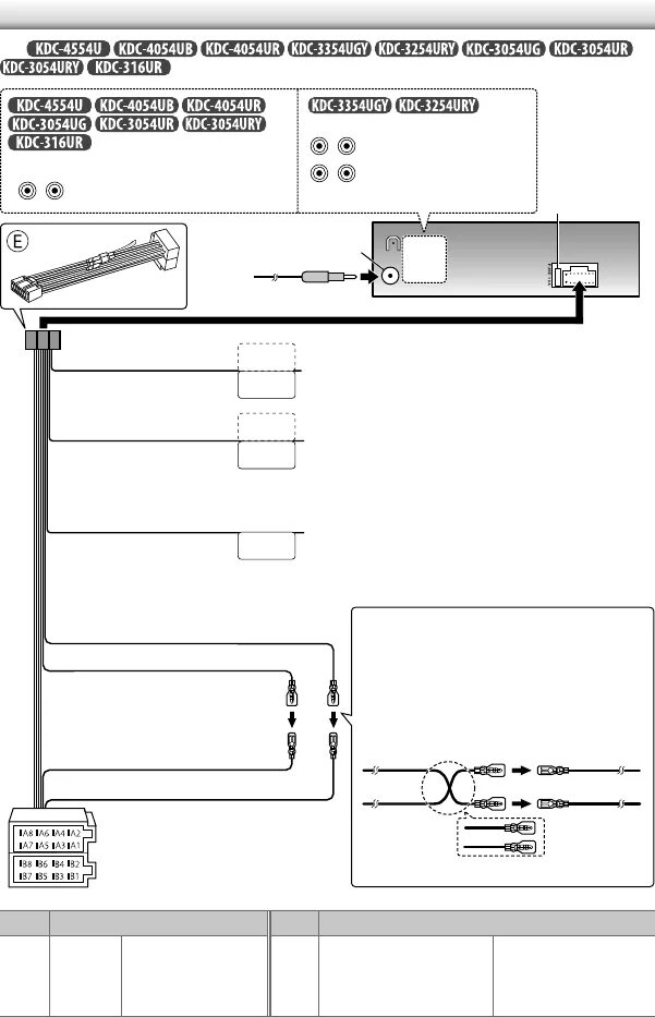
Подключение kdc