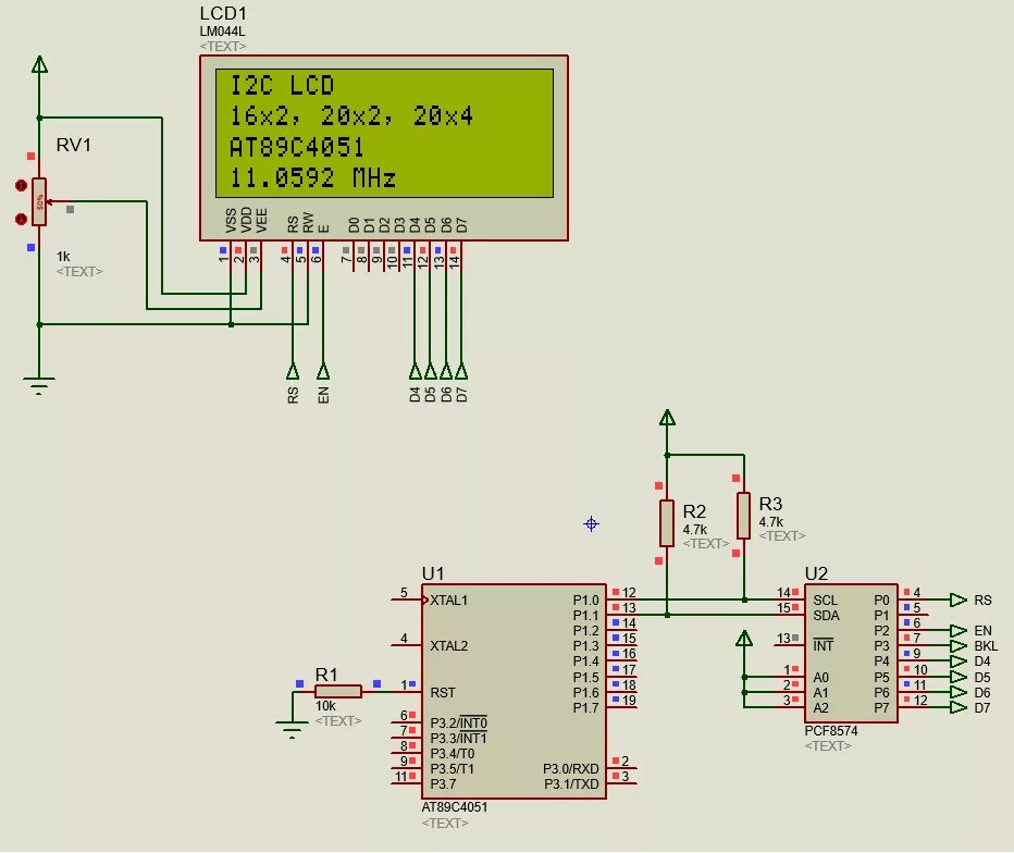
Подключение lcd i2c