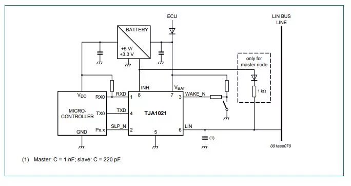
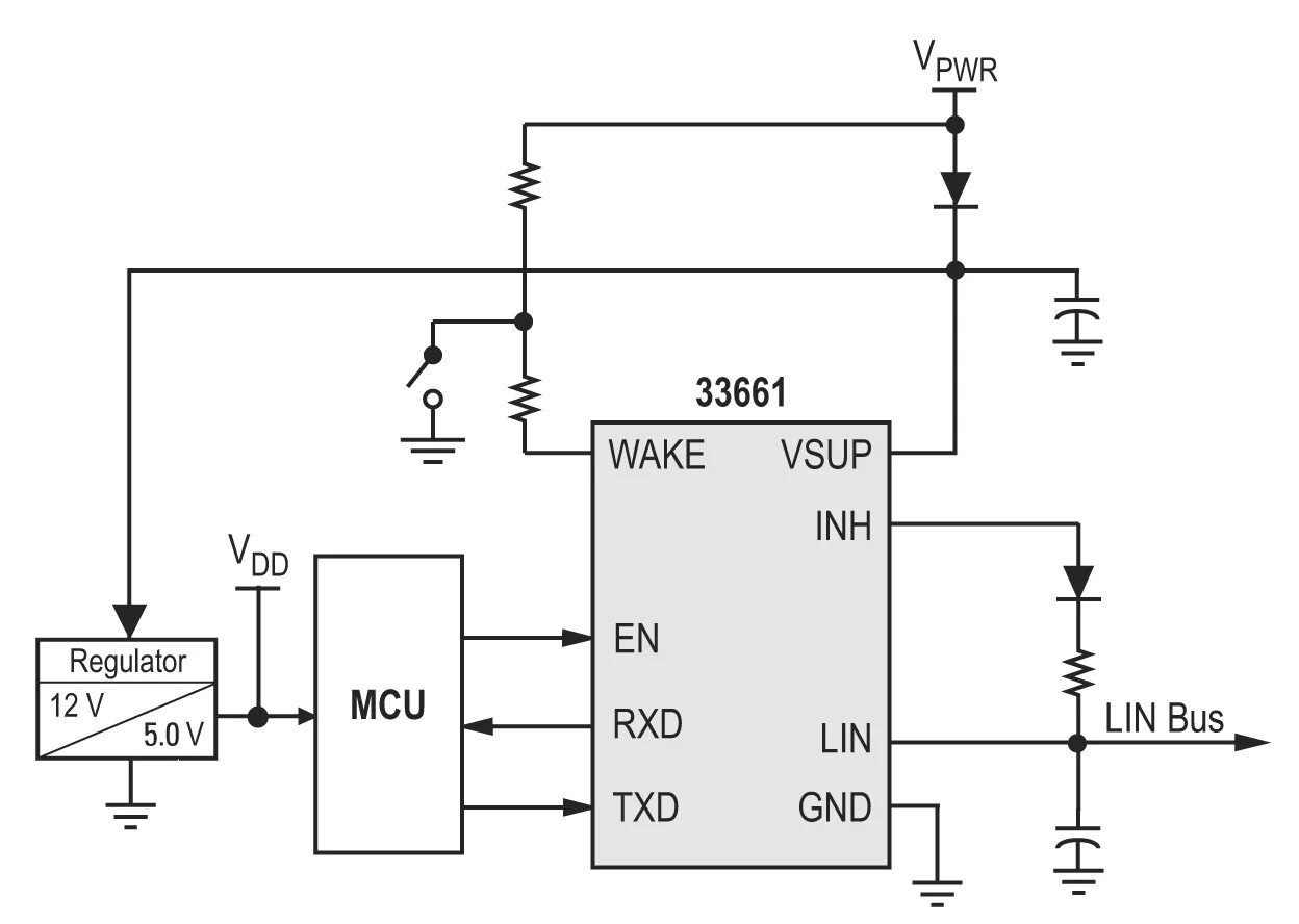
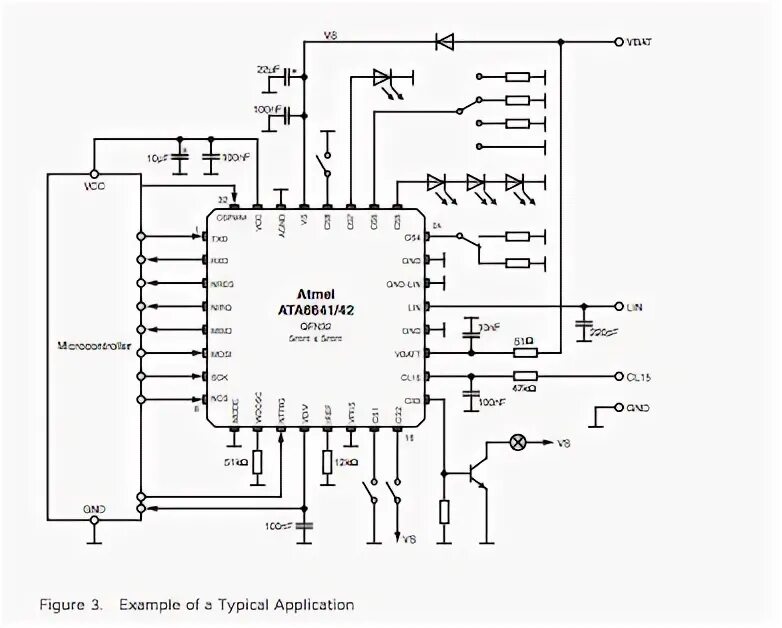
Подключение lin