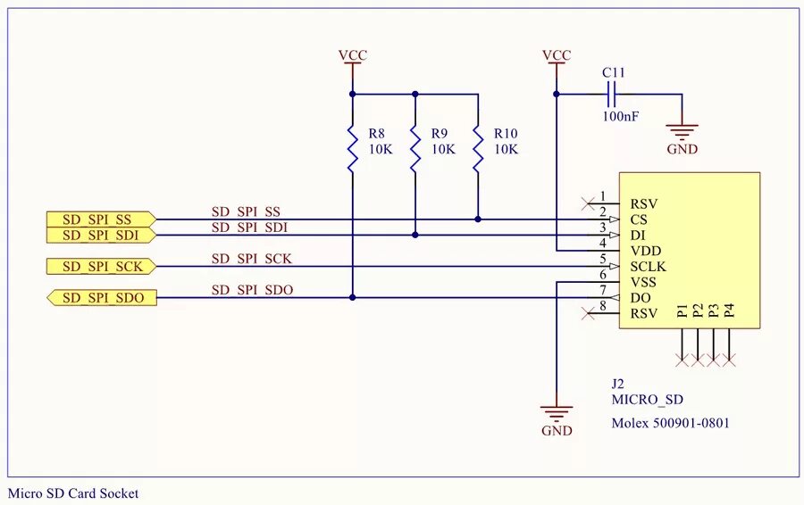
Подключение микро