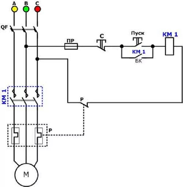
Подключение нереверсивного магнитного пускателя