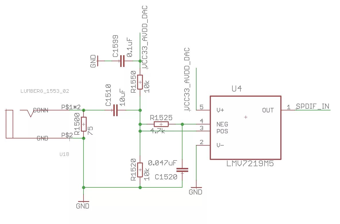
Подключение spdif