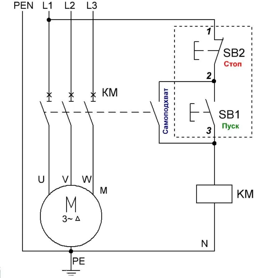
Подключения трехфазного двигателя через пускатель