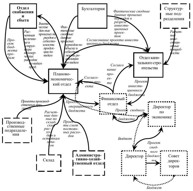
Подразделение снабжения