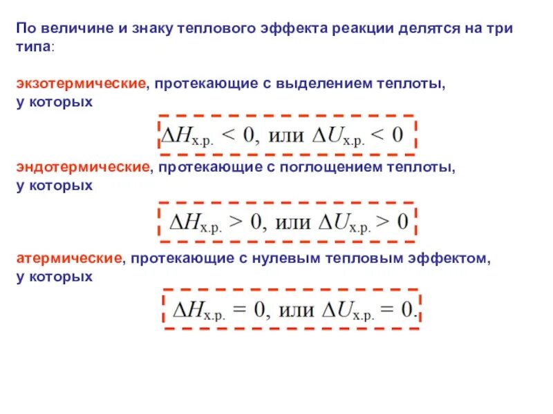
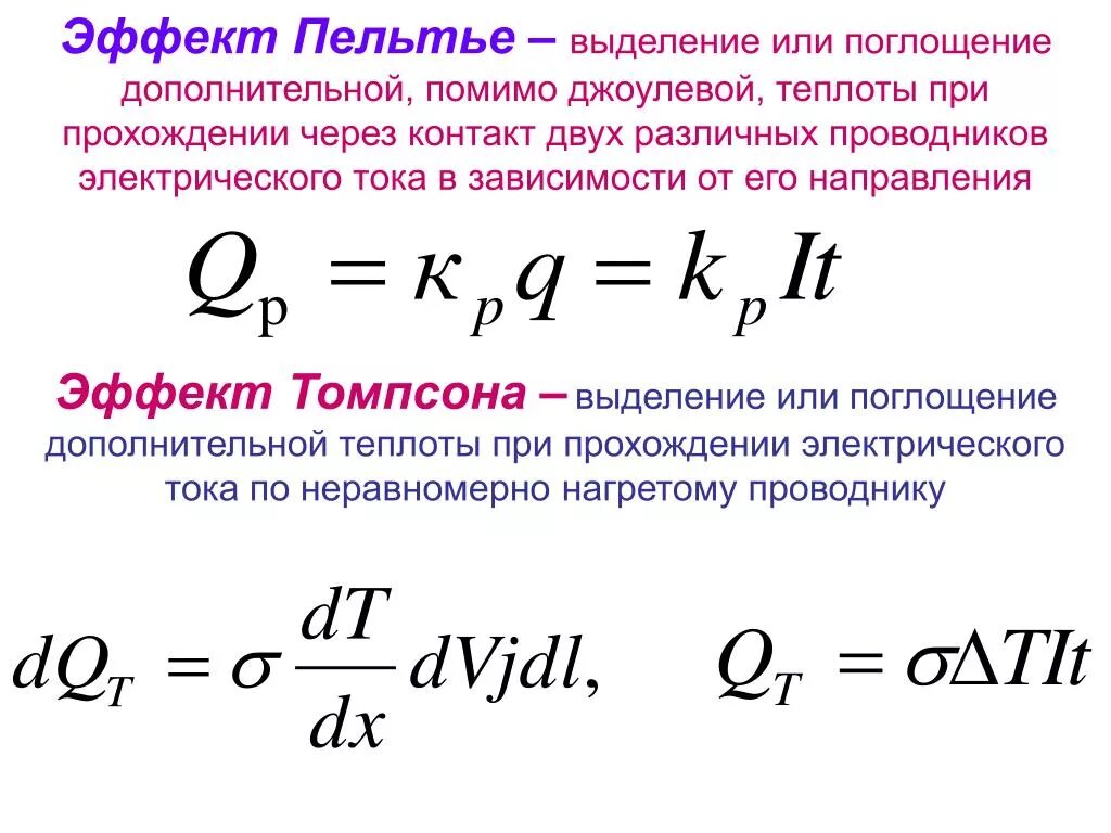
Поглощение теплоты