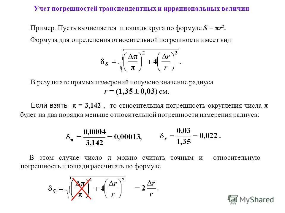
Погрешность определения площади участка