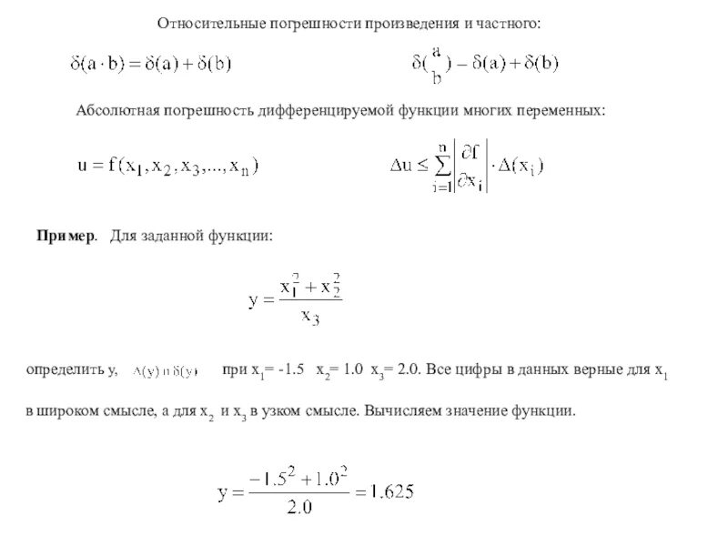
Погрешность вычисления значения функции