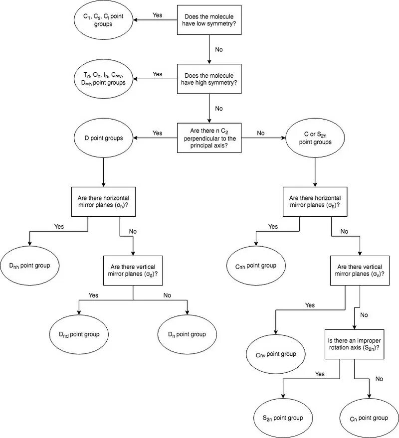
Point group