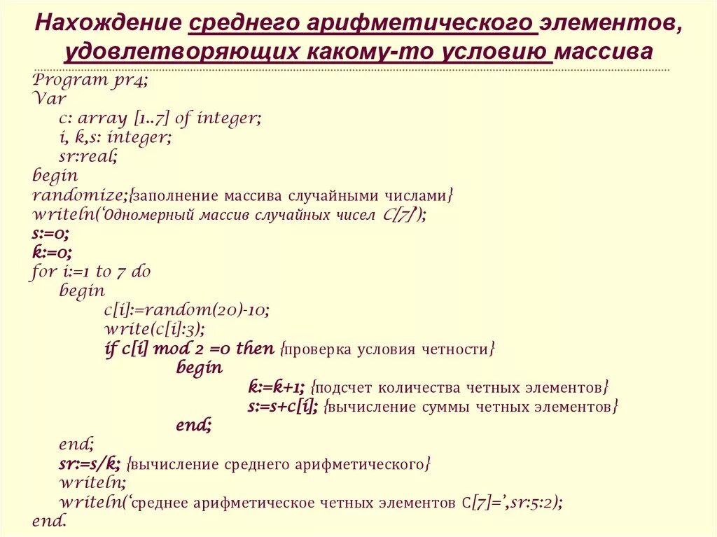
Поиск наименьшего элемента в массиве