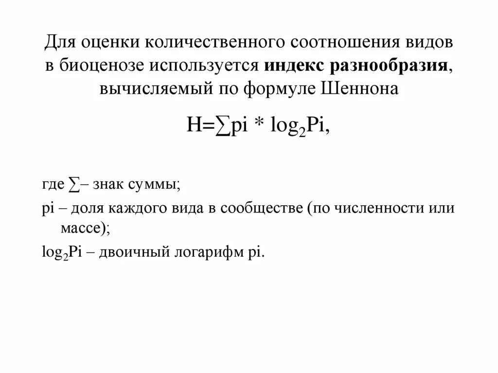
Показатель видового разнообразия