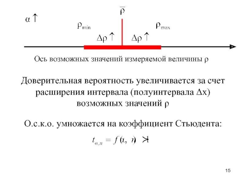
Покажите на числовой оси интервал возможных значений