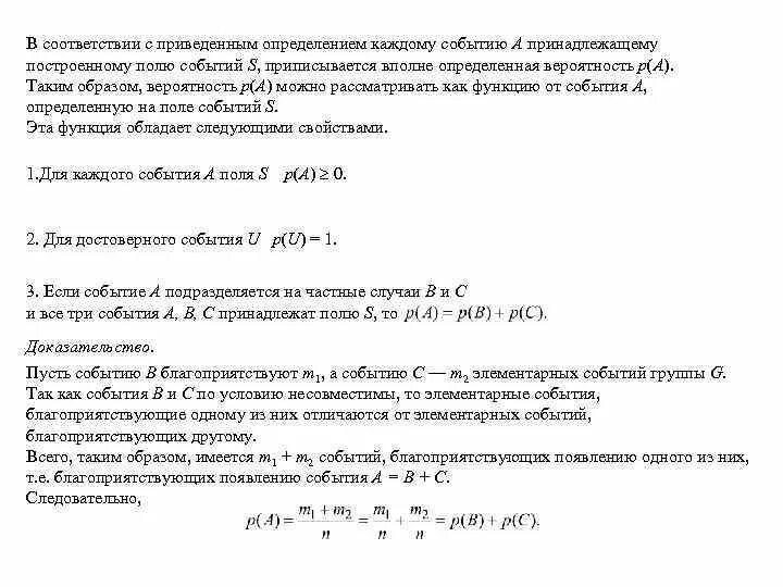
Поле событий