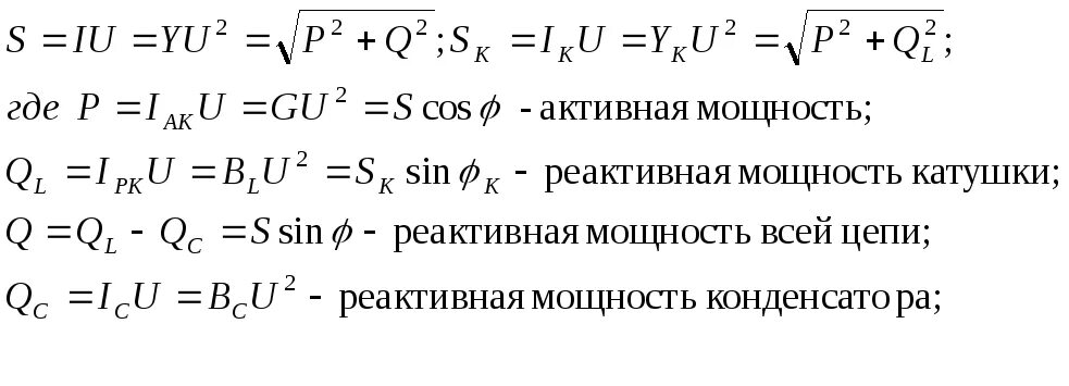
Полная мощность элемента