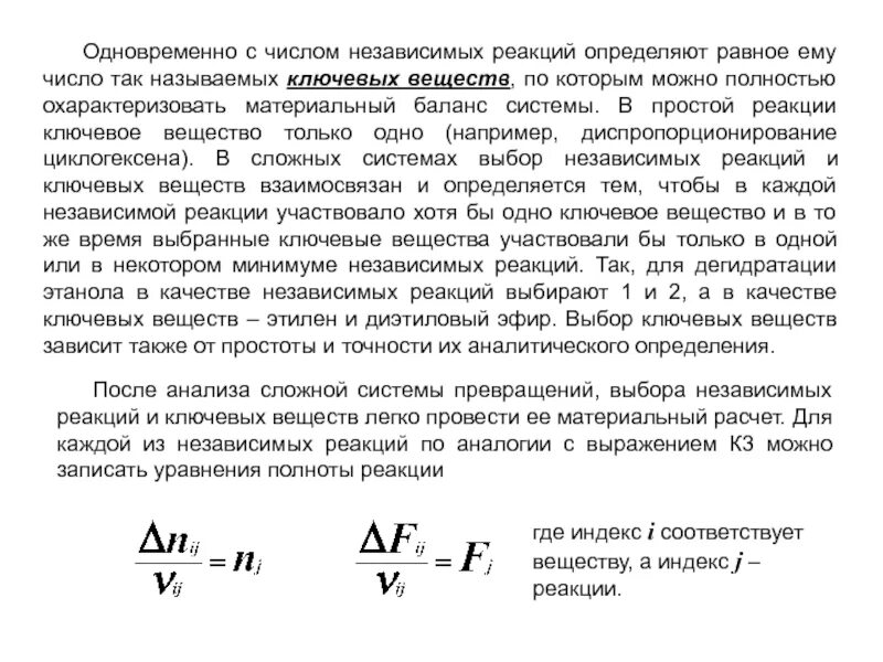
Полнота реакции