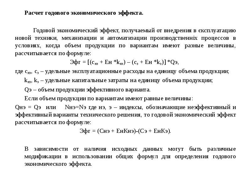
Получение экономического эффекта