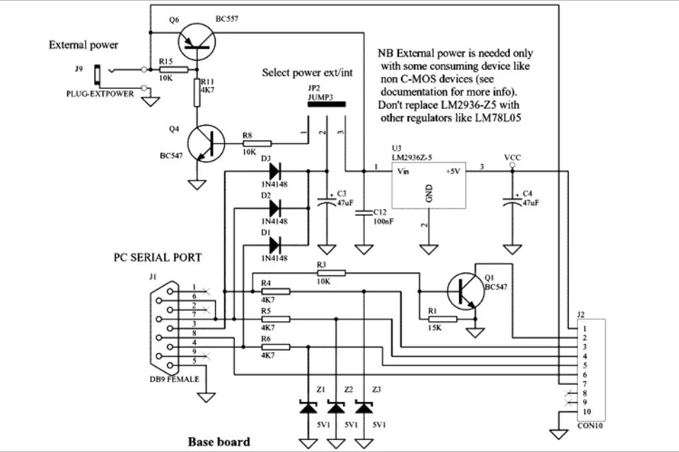
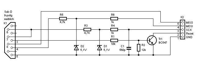
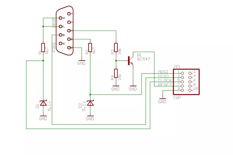
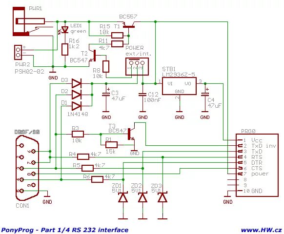
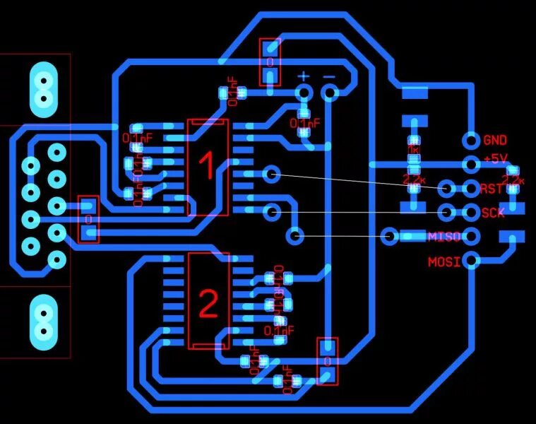
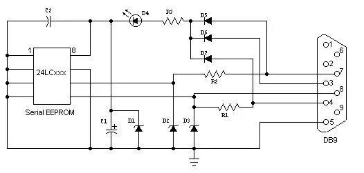
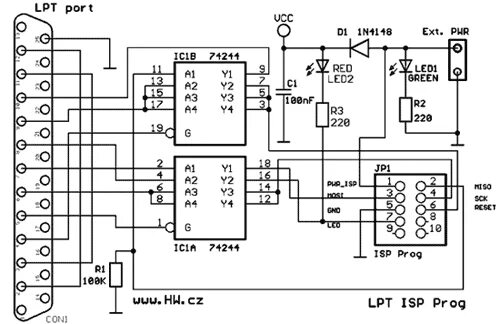
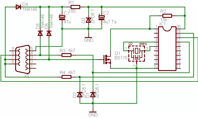
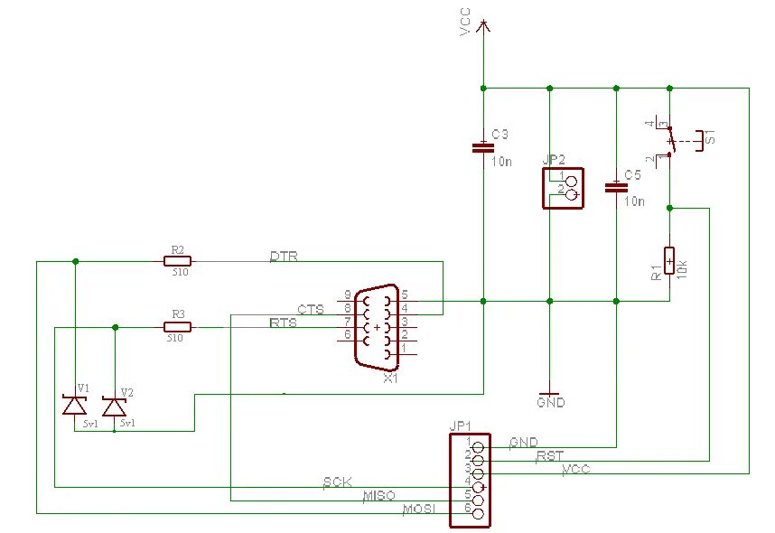
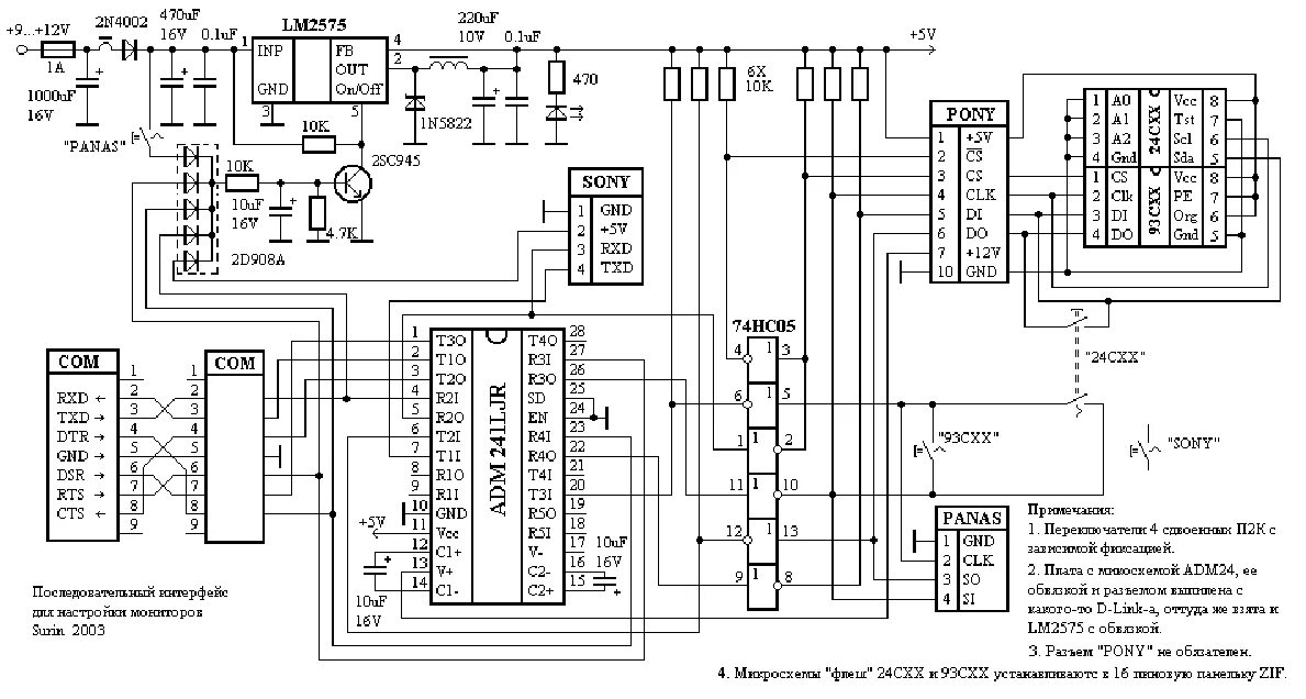
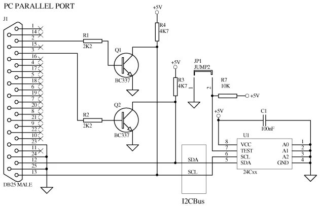
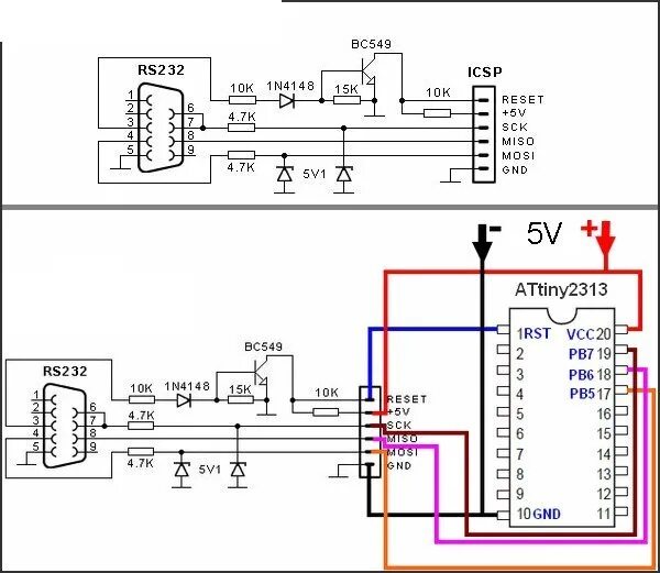
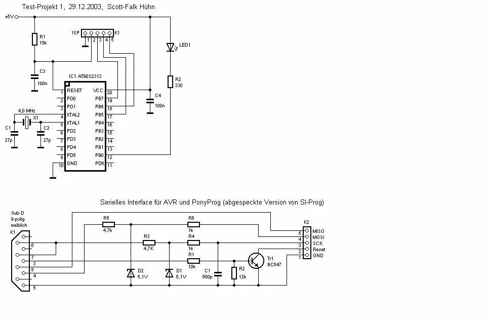
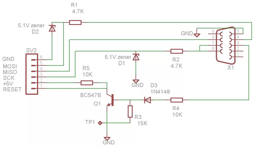
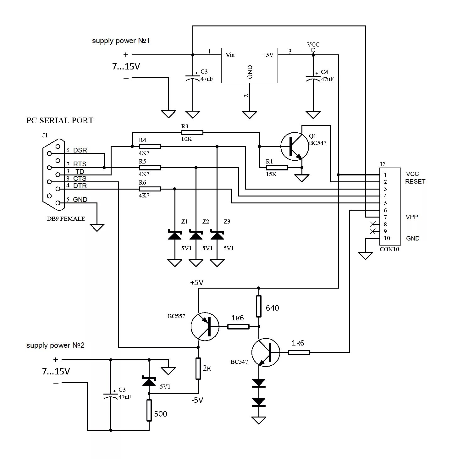
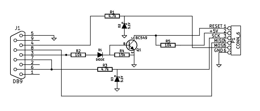
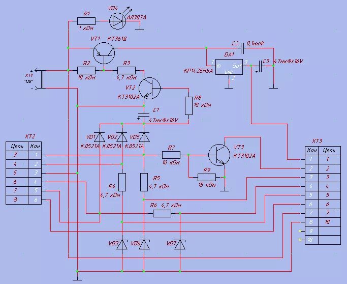
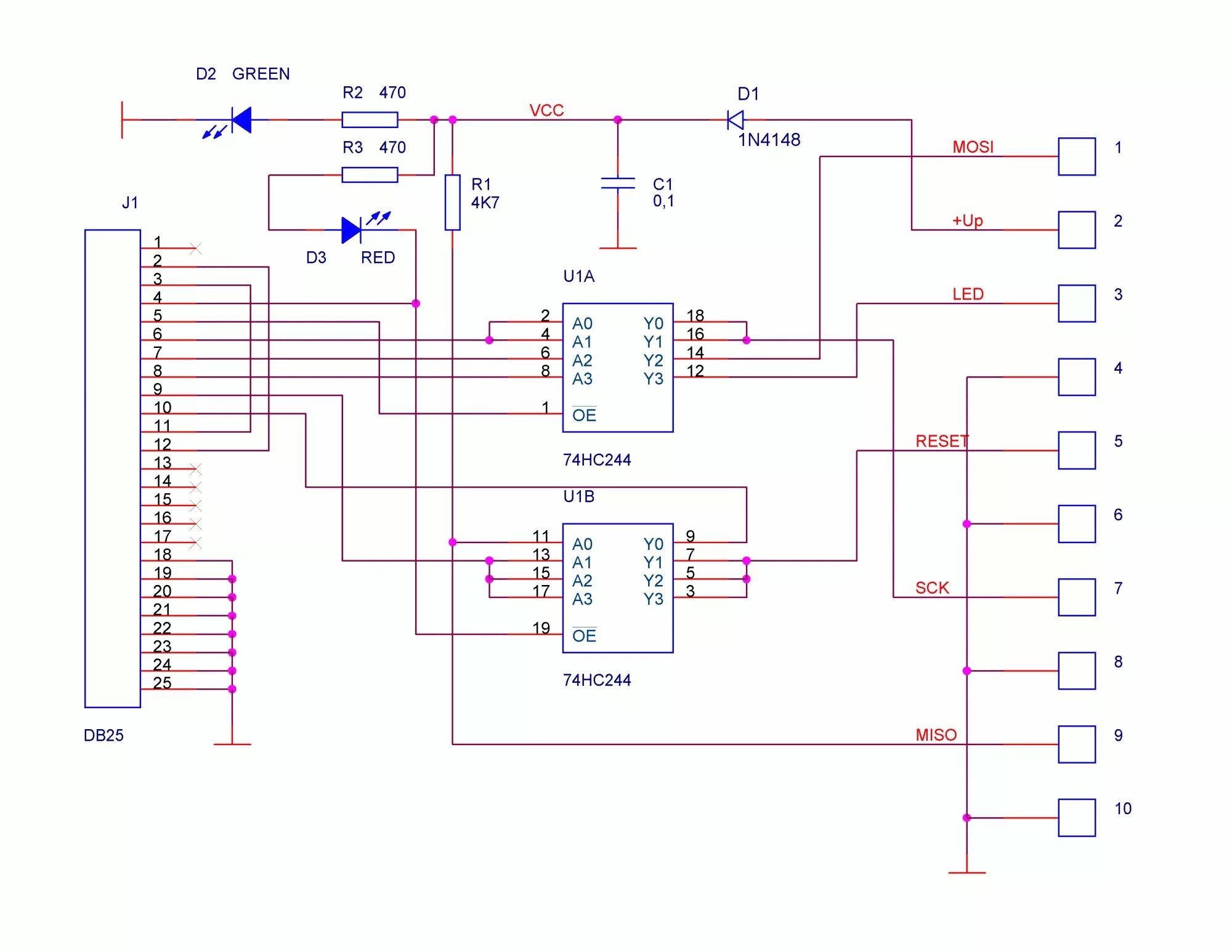
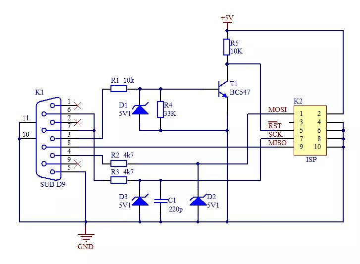
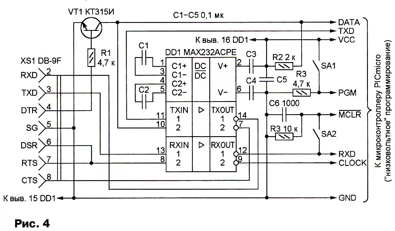
Пони прог