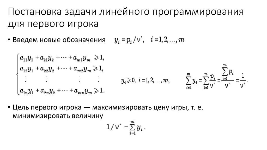
Постановка игровых задач