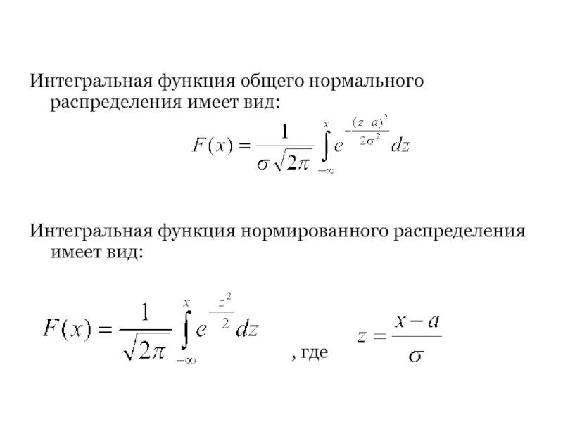
Построить интегральную функцию распределения