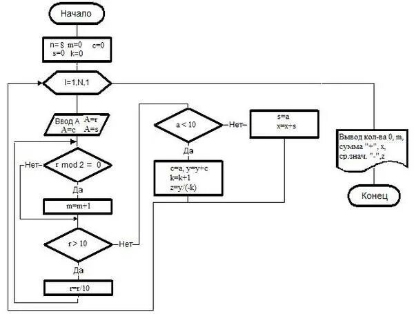
Практическая работа 3 информатика