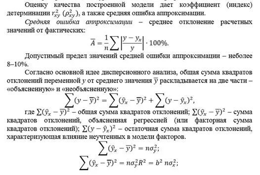
Пределы ошибки средней