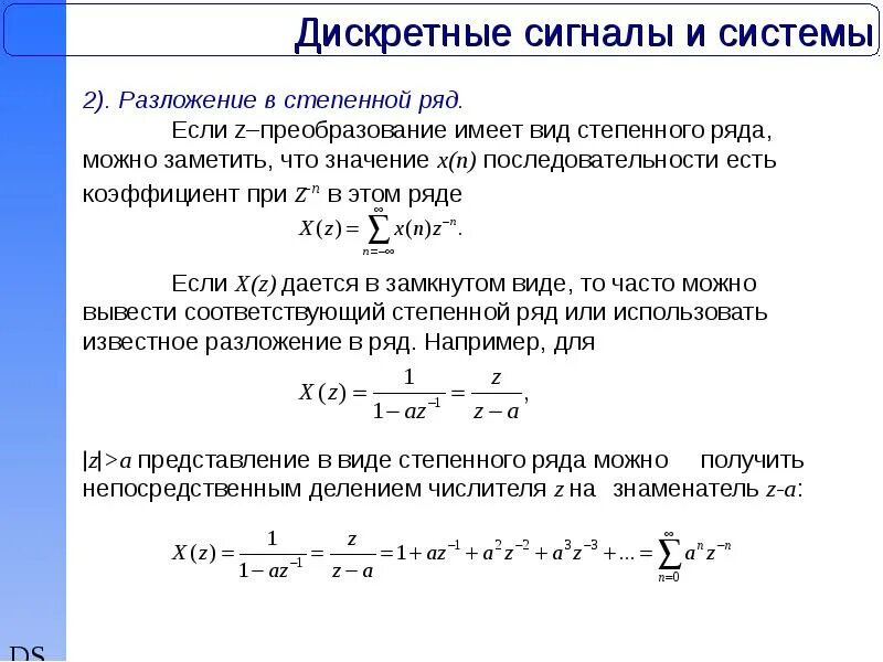
Представление дискретного сигнала